2月2日,新时代高校思政课建设工作推进会在京召开。中共中央政治局委员、中宣部部长李书磊出席并讲话。
会议指出,党的十八大以来,以习近平同志为核心的党中央高度重视思政教育,把学校思政课建设摆在党和国家事业全局中更加突出的位置,作出一系列重要部署,思政课建设水平迈上了一个新的大台阶。新时代新征程,学校育人环境、学生特点发生显著变化,迫切需要加强和改进思政课建设,坚持不懈用习近平新时代中国特色社会主义思想铸魂育人,更好培养社会主义建设者和接班人。
会议强调,制定出台新时代高校思政课课程方案,是党中央从坚持和发展中国特色社会主义、建设社会主义现代化强国、实现中华民族伟大复兴的高度作出的重大决策。要构建好以习近平新时代中国特色社会主义思想为核心内容的课程教材体系,建设一支信仰坚定、学识渊博的高水平教师队伍,增强思政课的吸引力感染力。要加强组织领导,扎实推动课程方案落地见效,不断提升思政课质量和水平。
中宣部、教育部有关负责同志,中央教育工作领导小组成员单位联络员,各省区市和新疆生产建设兵团党委宣传部、教育工作领导小组秘书组负责同志,部分高校负责同志,社科理论界专家学者参加会议。
中国人民大学党委书记张东刚,原党委书记靳诺,马克思主义学院教授秦宣、刘建军参加会议,马克思主义学院院长冯秀军发言。
“思政课是落实立德树人根本任务的关键课程,攸关后继有人的根本大计。新课程方案坚持与党的创新理论武装同步推进,系统构建以习近平新时代中国特色社会主义思想为核心内容的课程体系,将新时代伟大成就变革纳入实践课程,具有鲜明的时代性、系统性和实践性,对深入实施新时代立德树人工程、推动思政课建设高质量发展具有里程碑意义。”张东刚表示,中国人民大学始终牢记习近平总书记对学校“绵绵用力,久久为功,止于至善,为全国大中小学思政课教学提供更多金课”的政治嘱托,以培养德智体美劳全面发展的时代新人为总目标,在编好教材、建好队伍、讲好思政课上全面发力,实施“习近平新时代中国特色社会主义思想研究工程”夯实学理支撑,弘扬教育家精神打造“经师”和“人师”相统一的思政“金师”队伍,深化教育教学综合改革构筑“1+6+N”的课程矩阵,形成本硕博全覆盖、必修选修相结合的课程体系,牵头成立辐射全国的大中小学思政“金课”建设联盟,构建“先锋”社会实践育人体系,打造一系列讲准讲深讲透讲活的思政课,充分彰显思政课建设排头兵的先锋引领作用。接下来,中国人民大学党委将坚决扛起政治责任,加强组织领导,举全校之力落实好新方案,为思政课建设先行示范、做好表率。
近年来
中国人民大学
始终牢记嘱托、改革创新
积极构建高水平“大思政”工作格局
全力推进思政课建设
内涵式发展
努力以高精尖水平思政“金课”建设
开创思政教育新局面

▲2022年4月25日,习近平总书记到中国人民大学考察,首先来到立德楼观摩思政课智慧教室现场教学,他同青年学生一起就座,认真倾听并参与讨论。
以党的创新理论为引领
厚植思政课学理研究根基
用党的创新理论铸魂育人是思政课教学的核心使命,与党的创新理论武装同步推进是思政课内涵式发展的核心要义。
中国人民大学始终坚持用习近平新时代中国特色社会主义思想铸魂育人,加快构建以习近平新时代中国特色社会主义思想为核心内容的课程教材体系,推动党的创新理论入脑入心。


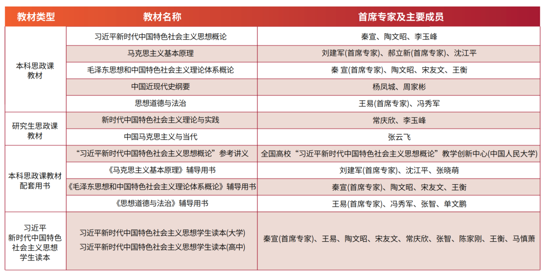
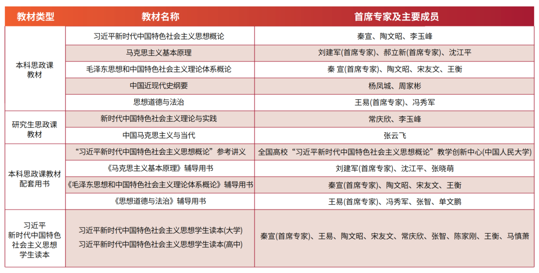
▲编写思政课教材情况
充分发挥马克思主义理论学科的引领作用,依托学校“独树一帜”的人文社会科学优势,推进马克思主义中国化时代化最新成果的教学、研究与阐释工作,以有组织科研带动学科发展和思政课教学,3名教师担任中央“马工程”重点教材首席专家,39名教师参与中央“马工程”和教育部新时代“马工程”教材编写。
举全校之力重抓“习近平新时代中国特色社会主义思想研究工程”一号工程,深入开展教育部“习近平新时代中国特色社会主义思想学理化研究”重大专项研究,推出《马克思主义发展史》(10卷本)、《习近平新时代中国特色社会主义思想研究丛书》(30卷本)等重大标志性成果……
党委书记张东刚领衔《习近平新时代中国特色社会主义思想概论》集体备课,多名权威专家主持或参与制定课程方案及教学大纲……
牵头编写《习近平新时代中国特色社会主义思想学生读本》(大学版)等重要教材……推动自主知识体系建设成果进教材、进课堂、进头脑,思政课教学提质增效的动能不断激发。

▲中国人民大学举办《习近平新时代中国特色社会主义思想概论》集体备课会。
丰厚的学术滋养,为思政课教学奠定了坚实的学理基础。要将这些理论创新成果系统、精准、生动地转化为育人实效,必须依靠坚强有力的组织体系和制度保障。

坚持和加强党对思政课建设的全面领导,是健全思政课建设的体制机制、推动思政课改革创新的根本保证。作为学校党委工作的重要议题和学校改革发展的重要内容,中国人民大学构建“班子齐上阵、常委总动员、全校一盘棋”的思政课建设体制机制,推动思政课建设常态化、长效化、制度化。
强化改革创新
淬炼“高精尖”思政“金课”
“金课”批量上新!
2025年5月15日,在习近平总书记对学校思政课建设作出重要指示一周年之际,“以新气象新作为开创新时代思政教育新局面”全国大中小学思政“金课”建设论坛在中国人民大学举办,现场上线发布了“北京市学校思政课建设内涵式发展数据库”和中国人民大学国家教材建设重点研究基地(高等学校思想政治理论课教材研究)网站,为全市乃至全国学校思政课内涵式发展、打造思政“金课”提供有力支撑。


近年来,中国人民大学坚持系统谋划、改革创新,持续打造高精尖水平的思政“金课”,努力发挥示范引领作用。

▲“1+6+N”课程体系

▲中国人民大学思政课堂
建优建强“金课”新体系。将“习近平新时代中国特色社会主义思想概论”课定位为“铸魂工程、战略工程、示范工程”全力建设,推动以“习近平新时代中国特色社会主义思想概论”课为牵引的课程体系改革,形成“1+6+N”习近平新时代中国特色社会主义思想课程矩阵,启动“形势与政策”课专项行动——“十五五”十五讲系列报告,构建了本硕博相贯通、必修选修相结合的“核心课+拓展课+高阶课”课程体系,推动“四史”、中华民族共同体意识融入思政课,建好以新时代伟大成就为核心的实践课程体系。

共建共享“金课”新资源。牵头成立全国大中小学思政“金课”建设联盟、全国大中小学思政教育一体化建设红色资源共享联盟,辐射234所伙伴学校,以技术赋能推动资源共建共享。建强“航母级思政课发展平台”北京高校思想政治理论课高精尖创新中心,形成思政课资讯、文献支撑、教学资源共享、数字化教学、质量评估、实践育人“六大平台”,为全国2900多所高校的14.5万余名思政课教师、近7万名马克思主义理论学科研究生提供全方位、多层次、立体化服务。

建设北京市学校“大思政课”实践教学基地数字地图,推出“名师大家讲党史”系列网络公开课等可视化教材,着力搭建思政课虚拟仿真在线教育平台,源源不断提供网络示范“金课”资源,系列金课总浏览量已超5000万人次……依托北京高校思想政治理论课高精尖创新中心,推动思政课教学实现从技术运用向技术赋能的理念升级、从思政课教师单兵作战向集团作战的系统转变。
建强教师队伍
汇聚讲好思政“金课”的最大合力
办好思想政治理论课,关键在教师。
中国人民大学始终按照“政治强、情怀深、思维新、视野广、自律严、人格正”的“六要”标准,全力打造一支专职为主、专兼结合、数量充足、素质优良的思政课教师队伍。
孙郁教授“中国语言文学教师团队”、刘伟教授“中国特色社会主义政治经济学教师团队”、王利明教授“习近平新时代中国特色社会主义民商法学教师团队”、秦宣教授“习近平新时代中国特色社会主义思想体系化学理化研究团队”连续四次先后入选“全国高校黄大年式教师团队”,生动诠释了新时代高校教师团队立德树人、铸魂育人的使命担当。
“倘若有朝一日,学生在困惑时,脑海中能浮现出我曾说过的某个观点或某句话,那我的思政课便有了价值。”在北京高校思想政治理论课教学基本功比赛中荣获特等奖的中国人民大学马克思主义学院青年思政课教师单文鹏说。
从讲台下聆听教诲的思想政治教育专业学生,到讲台上娓娓道来的思政课教师,对单文鹏来说,这十余年是一场不期而遇的缘分,更是一份沉甸甸的传承与责任。

▲2025年10月29日,学习党的二十届四中全会精神集体备课会。

▲“青椒论坛”
中国人民大学建立“手拉手”备课机制,发挥教学名师、竞赛获奖者、教材主编的传帮带作用,构建老中青梯队衔接的“金师”队伍,打造“青椒论坛”等品牌活动、组织集体备课提升思政课教师教学水平,深入实施“高校思想政治理论课教师队伍后备人才培养专项支持计划”,完善马克思主义理论学科本硕博一体化培养体系,为思政课教师队伍储备源源不断的优质后备人才。
一批批优秀青年思政课教师成长起来,带头做习近平新时代中国特色社会主义思想的学深悟透示范者、研究阐释引领者、坚定信仰者、积极传播者、忠诚践行者,汇聚起讲好思政“金课”的最大合力。
以“大思政课”拓展育人新格局
引领大中小一体化建设
去年开学季,一堂“革命纪念馆里的大思政课”在中国共产党历史展览馆举行,现场参与的学生感叹:“思政课原来还能这么上!”
《黄河大合唱》等人大校友参与创作的经典歌曲中的爱国豪情、抗战家书背后的家国情怀、中国共产党在抗战中的战略智慧、中国人民大学从抗日烽火中一路走来的恢弘校史……

在“传承和弘扬伟大抗战精神——中国人民大学大中小学生同上一堂思政课”暨北京市学校思政课教师“同备一堂课”活动上,四位大中小学授课教师带领师生从不同维度重温抗战岁月、感悟精神力量,呈现了一堂生动立体的思政课。
这堂“革命纪念馆里的大思政课”,正是中国人民大学坚持思政课改革创新和全面推进“大思政课”建设同向同行的生动缩影。

▲2025年9月,在教育部会同中央网信办、人民日报社、国家文物局联合开展的以“弘扬伟大抗战精神,做光荣自豪中国人”为主题的全国大中小学生同上一堂思政大课活动上,马克思主义学院教授何虎生、欧阳奇主讲大学学段课程《大国担当》。
近年来,中国人民大学深刻把握“大思政课”理念,不断拓展实践育人和网络育人的空间和阵地,用好新时代伟大变革好案例好素材,推动思政小课堂与社会大课堂深度融合,以数字技术赋能教学创新,不断拓展思政课建设的广度、深度和效度。




以波澜壮阔的实践为课堂,把思政课搬到广阔的社会天地中。学校打造“先锋”社会实践育人体系,持续开展“追寻领袖初心路”“大国边疆育人工程”等品牌社会调研项目,目前已建成包括7个革命文化基地、42个乡村振兴基地在内的多个实践育人平台。牵头打造“北京中轴线上的大思政课”“博物馆里的大思政课”等品牌项目,聘请30多位习近平总书记在正定、福建、浙江、上海等地工作时的亲历者及地方一线干部担任学生实践导师,联动大中小学,融通历史文化与现实发展,覆盖数百万人次,成为“大思政课”优质资源示范项目,产生了广泛的社会影响。

▲2025年11月27日到12月1日,“陕公大学堂”学习贯彻党的二十届四中全会精神专题宣讲在全国31个省市自治区34座城市同步启幕,图为北京场。
从学校出发,更要辐射全国。中国人民大学于2023年10月22日创办“陕公大学堂”系列公益讲座,将思想引领从“课堂”拓展至“社会”。聚焦重大理论和实践问题,专家学者“送课上门”,讲清讲准讲透“中国共产党为什么能”“马克思主义为什么行”“中国特色社会主义为什么好”。迄今为止,“陕公大学堂”已举办9季共277场,逐步成为“独树一帜”的先锋课堂、大中小学思政课一体化的教学平台、各地各界开展群众文化活动的重要载体。
“思政课建设是关乎人才培养质量和方向的关键性因素。推动思政课建设高质量发展,必须遵循思政课教育教学规律、思想政治工作规律、教书育人规律、学生成长规律,以系统观念推动思政课改革创新。”中国人民大学校长马怀德表示,中国人民大学将全面准确把握新时代高校思政课课程方案的总体部署和实践要求,充分发挥学校“独树一帜”的人文社会科学学科优势,以新时代党的创新理论为引领,推动有组织的教学与科研创新,全面夯实思政课的理论根基和学科支撑,着力锻造具有深厚马克思主义功底的卓越“金师”队伍,持续拓展思政育人新格局、强化思政育人新体系、优化思政育人新生态,努力为推进新方案落地见效贡献人大力量。
版权所有 © 人民大学马克思主义学院 京公网安备110402430004号 | 京ICP备05066828号-1